Passer vers le contenu
Saint Alban Auriolles
Ardèche Méridionale
Search for:
Recherche
Passer vers le contenu
Vie municipale
La commune
Infos et horaires
Organigramme
Vœux du maire
Les élus
Commissions et syndicats
Bulletins municipaux
Conseils municipaux
Ordre du jour des conseils municipaux
Listes des délibérations des conseils municipaux
Procès-verbaux des conseils municipaux
Communauté de Communes
Les élus communautaires
Convocations aux conseils communautaires
Compte-rendus des conseils communautaires
Divers
Les infos de l’Interco
Budget
Vie quotidienne
École Alphonse Daudet
Présentation
Inscription
L’ÉQUIPE PÉDAGOGIQUE
SECURISATION DE L’ECOLE ELEMENTAIRE
Garderie périscolaire
Cérémonie de fin d’année scolaire
Cantine scolaire
Cantine et Périscolaire: informations à destination des familles
Tarifs et inscriptions
Menus
UNE NOUVELLE CANTINE POUR L’ÉCOLE
Bibliothèque
Horaires et infos
La bibliothèque bouge !
Les nouvelles de la bibliothèque
La bibliothèque à l’école
La poste
Le jardin partagé
SMAM: Piscine la perle d’eau
Cinéma intercommunal
Vie pratique
Démarches administratives
Recensement militaire – JDC
MSAP- Maison de services au public
Carte d’identité
Passeport
Déclaration de naissance
Acte de naissance : demande de copie intégrale ou d’extrait
Acte de décès
Acte de mariage
Livret de famille
Inscription sur la liste éléctorale
Mission locale de l’Ardèche Méridionale
Les associations
ESSAAG
Vos commerçants et artisans
Cabinet de kinésithérapie et cabinet de soins infirmiers
Marché et Brocante
ASA de la plaine
Infos
Environnement
Informations Environnement
Qualité de l’eau potable
Qualité des eaux de baignades – Site de Peyroche
Débroussaillement obligatoire
Lutte contre l’ambroisie
EPTB du bassin versant de l’ardèche
EPTB – Actualité des rivières
Collecte des Ordures Ménagères
Les poubelles, cet été 2021, à Saint-Alban-Auriolles
LES ORDURES MENAGERES DANS LA COMMUNAUTE DE COMMUNES DES GORGES DE L’ARDECHE
DES NOUVELLES DES ORDURES MENAGERES
Ordures ménagères – Changement de mode de tarification
Commission OM – Comptes rendus
Rapport de la Chambre Régionale des comptes
SICTOBA
Infos SICTOBA
Collecte d’amiante – SICTOBA
Tri sélectif et ordures ménagères
SEBA
Qualité de l’eau potable
Tourisme
Gîtes et locations
Campings et hôtels
Musée Alphonse Daudet
Théâtre au musée Daudet du 3 au 15 août 2024
Randa Ardesca
Ferme équestre Chavetourte
Urbanisme
Demande d’urbanisme
Taxe d’aménagement
Projets municipaux
?
Home
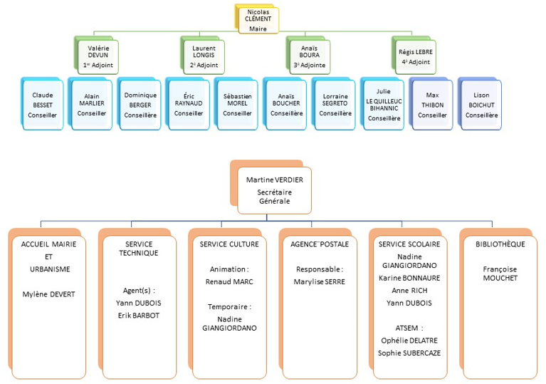
Organigramme
Organigramme
Les commentaires sont clos.